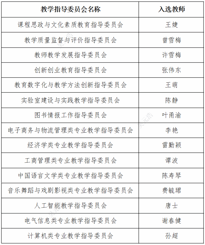
近日,重庆市教育委员会公布2026—2030年重庆市普通本科高等学校教学指导委员会换届调整结果,经推荐、遴选、公示、确认等程序,我校15位教师凭借扎实的专业功底、丰富的教学经验及突出的教研成效成功入选委员,充分彰显了学校在学科建设、师资培育与教育教学改革领域的综合实力。
重庆市普通本科高等学校教学指导委员会是市教委组建的专家组织,承担本科教育教学研究、咨询、指导、评估等重要职责,对区域高等教育高质量发展、人才自主培养能力提升具有关键支撑作用。
学校高度重视此次申报工作,严格对标市教委文件要求及委员任职标准择优推荐。此次入选是市教委对我校教育教学工作的充分肯定,也是学校师资队伍建设成效的集中体现。学校将以此为契机,全力支持入选教师履行委员职责,深度参与本科教育教学改革研究、标准制定与评估指导等工作,充分发挥教学指导委员会在学科专业建设、课程教材优化、教学方法创新等方面的引领作用,持续提升人才培养质量,为重庆教育强市建设贡献更大力量。
学校入选2026-2030年重庆市普通本科高等学校教学指导委员会名单
