重庆对外经贸学院本科主要教学环节质量标准
(渝贸院发〔2025〕124号)
第一章 总则
第一条 本科主要教学环节质量标准是学校进行教学评价和教学质量管理的重要依据。为进一步完善本科教学质量保障体系,规范教学管理,提升教学质量,根据学校人才培养目标,特制订人才培养方案、课程教学大纲、课程教学、实习教学、毕业论文(设计)等本科主要教学环节质量标准。
第二章 人才培养方案制(修)订质量标准
第二条 人才培养方案是根据专业培养目标制定的指导教学工作的基本文件,是组织教学活动、安排教学任务、检查人才培养质量的法规性文件。
第三条 制(修)订专业人才培养方案是学校、学院两级共同参与的一项系统性工作,其中学院是制(修)订专业人才培养方案的主体。主要程序包括:教务处制定指导思想、基本原则、基本内容、基本要求;各二级学院通过广泛调研、科学论证,根据自身实际情况制(修)订专业人才培养方案,学校教学指导委员会审议通过报校长办公会批准后,颁布执行。
第四条 专业人才培养方案既要符合教学基本规律,具有相对稳定性,又要根据社会发展和就业需求,适时进行调整和修订。专业人才培养方案一经确定,必须严格执行,不得随意改动。如确实需要调整,须办理相关审批手续后方可执行。
第五条 专业人才培养方案应体现严格规范、统一要求与灵活性、柔性之间的辩证关系。主要内容包括:培养目标、毕业要求、学制学位要求、主干学科、课程设置与学时学分分配、考核方式等,评价标准见表1。
表1 人才培养方案制(修)订质量标准
序号 | 评价指标 | 评价标准 | 权重 | 得分 |
1 | 培养目标 | 人才培养目标定位描述准确,符合区域经济和社会、行业发展需要,专业口径和就业方向具体明确;体现德智体美劳全面发展要求;师范专业分列出具体目标。 | 20 |
|
2 | 毕业要求 | 培养要求(标准)描述准确;师范专业符合认证要求。 | 20 |
|
3 | 课程基本信息 | 学制与修业年限、毕业学分及学位授予、主干学科、专业核心课程、主要实践教学环节、课程结构与学分分布等课程基本信息填写完整、准确。 | 10 |
|
4 | 课程体系 | 课程体系结构合理,各类课程的比例以及课程之间关系具有合理性。 | 20 |
|
5 | 实践教学体系 | 实践性教学体系结构合理(文科实践学分占比不少于20%,理工科实践学分占比不少于30%)。 | 20 |
|
6 | 文本规范 | 文本结构与学校模板保持一致;师范类专业课程体系对毕业要求支撑矩阵图规范、合理。 | 10 |
|
合 计 | 100 |
|
第三章 课程教学大纲制定质量标准
第六条 课程教学大纲是教学运行的基本文件,是教师组织教学和选用(编写)教材的重要依据,也是指导学生学习、考核学生学业成绩以及组织教学质量检查的重要标准。凡列入人才培养方案的课程(含集中性实践环节),均应由各二级学院组织教研室,根据人才培养方案的要求制定出科学合理、切实可行的教学大纲,经学院审核批准后,报教务处备案。没有教学大纲的课程不能开课。
第七条 课程教学大纲的内容包括:课程性质、学分、学时、教学目的与要求、教学内容、考核与成绩评定方法、参考教材等。课程教学大纲的文本表述力求文字严谨,意义简明扼要,名词术语规范。电子文档应按中文格式撰写,标题、序号、标点符号等应规范使用。课程教学大纲的评价标准见表2、表3。
第八条 课程教学大纲一经批准不得随意变更,如确需变更或修订,应严格履行审批手续。各二级学院应对教师执行教学大纲的情况进行经常性检查,确保教学大纲严格执行。
第九条 教师在每学期上课前,应按照教学大纲要求和教材内容,认真备课,准备教案。对教学大纲的科学体系、主要内容、重点难点、深度广度,要精准掌握,杜绝不按教学大纲要求随意安排教学进度和教学内容的做法。
表2 理论课程教学大纲质量标准
评价指标 | 评价标准 | 权重 | 得分 |
1.文本结构 | 内容构成完备,表现形式规范,便于课程教学的全程监测和控制;师范类专业教学大纲的培养目标中应包括“课程目标与毕业要求的对应关系”、课程考核中应包括“考核方式与课程目标的达成情况”。 | 10 |
|
2.编制依据 | 教学大纲的适用对象、开设学期、教学总时数(含实践学时)等,符合人才培养方案的规定。 | 10 |
|
3.教学目标 | 教学目标的确定,符合课程(或单元)教学内容的性质和特点;目标层级清楚,文字表述简明,便于后续教学环节的质量检测或评价;挖掘课程思政元素,课程思政目标设计合理。 | 20 |
|
4.教学方式方法 | “教”与“学”的方式与方法明确、具体、针对性强,并符合课程的性质特点和学生的实际状况,有利于教学目标的实现;倡导采用启发式教学、探究式教学法、案例式教学法、基于问题教学法、基于项目教学法、混合式教学、翻转课堂等,体现教学方式方法改革精神。 | 20 |
|
5.教学内容 | 各单元(章)教学内容的编辑符合本课程教学内容的内在逻辑,符合学生认知水平提升和能力素质形成的规律;注重吸纳学科发展最新成果、行业新技术和新成果;教学时数分配得当,重点难点突出。 | 20 |
|
6.课程考核 | 考核评价方式多样化,选用的考核方式符合课程教学目标检测的性质与特点,考试的题型结构合理;考核成绩(含过程性考核成绩)的构成比例分布适宜;倡导选用课程论文、调研报告、作品、方案设计、实操等重实践能力的考核方式。 | 10 |
|
7.教材及参考书 | 必选马工程教材;尽量选用规划获奖教材、应用型教材、数字化新形态教材、校本教材、最近五年出版的新教材;推荐的参考书目应当包含有近五年出版的新书。 | 10 |
|
合计 | 100 |
|
表3 实验实训课程教学大纲质量标准
评价指标 | 评价标准 | 权重 | 得分 |
1.文本结构 | 内容构成完备,表现形式规范,便于课程教学的全程监测和控制;师范类专业教学大纲的培养目标中应包括“课程目标与毕业要求的对应关系”、课程考核中应包括“考核方式与课程目标的达成情况”。 | 10 |
|
2.编制依据 | 教学大纲的适用对象、开设学期、教学总时数,符合人才培养方案(教学计划)的规定。 | 10 |
|
3.教学目标 | 实践教学目标明确,符合应用型人才培养要求,教学内容紧扣专业实践能力提高;挖掘课程思政元素,课程思政目标设计合理。 | 20 |
|
4.教学方式方法 | “教”与“学”的方式与方法明确、具体、针对性强,并符合课程的性质特点和学生的实际状况,有利于教学目标的实现;倡导采用启发式教学、探究式教学法、案例式教学法、基于问题教学法、基于项目教学法、混合式教学、翻转课堂、实操训练法等。 | 20 |
|
5.教学内容 | 项目遴选科学,及时融入行业与产业发展形成的新方法、新技术、新成果;验证型、设计型、综合型、创新型等各类项目比例恰当;项目名称规范,项目内容描述准确,项目实施可行、安全、环保。 | 20 |
|
6.课程考核 | 考核评价方式多样化,评价方式客观公正,注重实践过程和核心技能考核,力求客观反映学生实践应用能力;倡导选用实验报告、调研报告、作品、方案设计、展演、实操等重实践能力的考核方式。 | 10 |
|
7.教材及参考书 | 必选马工程教材;尽量选用规划获奖教材、应用型教材、数字化新形态教材、校本教材、最近五年出版的新教材;推荐的参考书目应当包含有近五年出版的新书。 | 10 |
|
合计 | 100 |
|
第四章 课程教学质量标准
第十条 备课是教学过程的起始环节,是教师在课堂讲授之前进行的教学设计准备工作。教师根据教学大纲的要求和课程的特点,结合学生的具体情况,对教材内容作教法上的处理,选择合适的教学方法和规划教学活动。
(一)认真研读专业人才培养方案和课程教学大纲,掌握所授课程在专业人才培养过程中的地位和作用,了解本课程与其他课程的相互关系,明确本课程的教学目的、任务和“三基”(基本理论、基本知识、基本技能)内容要求,掌握本课程的深度、广度及要点、重点、难点。
(二)根据教学要求选择教材或教学参考书,经过教研室批准,作为课程教学用书。认真钻研教材,把握教材特点,弄清教材的重点章节和各章节的重难点,对教材内容进行适当处理和调整。
(三)根据教学要求,认真了解学生的学习基础、知识结构与学习能力,选择适用于学生的教学方式与方法,设计适合学生的教学问题。根据教学中收集学生反馈的信息,及时修订教学方案。
(四)熟悉课程内容体系、确定内容体系的改革创新点,突出重点与难点,关注理论联系实际,针对所授课程的内容,精心设计问题,广泛搜集典型案例。明确授课进程与思路,备课时能够根据学生的认知特点来编写教案,导入新课、讲授、复习巩固、小结等过程设计合理。教案与讲义经教研室批准后,在教学中使用。对完整使用过的教案与讲义,应根据新的情况和要求及时补充、更正完善,吸收教学改革和科学研究的新成果,反映学科及课程的前沿学术动态。在上新课前给学生明确教学实践与作业要求、课程考试类型、教学时间安排等。备齐教学大纲、教学进度计划表、教材、教案、课件、班级学生名册、作业等要素。
(五)对于学生在学习过程中易混淆、易差错或易疏忽的问题,能采取设问、质疑、比较、讨论等方法进行教学。采用探究式、线上线下混合式相结合的教学方法,注意因材施教和个性化教学,强化学生的学习动机。
(六)积极采用现代化教学手段进行教学,根据学科专业及课程特点制作课件,并在开课前进行课件使用预演,熟悉教学设备操作流程。
第十一条 理论教学是教学活动的基本形式。理论教学要以学生为主体、教师为主导,以立德树人为根本任务,做到目标明确、内容正确、重点突出、条理清晰、方法恰当、气氛活跃、组织有序,使学生获得知识、能力和素质的协调发展,并有机融入社会责任感、创新创业能力和实践能力的培养,取得良好的教学效果。
(一)教师热爱教育事业,具有积极的进取精神;在品德、言行、举止、作风上为人师表,以学生为本,尊重学生,关心学生;工作责任心强,对自己、对学生严格要求,认真对待教学;寓思想教育于教学过程之中。
(二)教学内容符合教学计划及教学大纲的要求。基本理论概念清楚、准确,重点突出,难点处理得当;理论联系实际,理论性内容应有联系实际部分,实践内容应有理论指导部分;注意教学内容的科学性和先进性,讲述内容充实,信息量大,教学中注意介绍学术发展的新思想、新概念、新成果,注重学生能力培养。
(三)根据课程特点和不同的学生状况因材施教。教学方法灵活多样,根据不同的教学内容选择不同的教学方法,体现启发性原则,注意调动学生学习的积极性与主动性,有效促进教学目标的实现;合理、有效地利用现代教育技术手段授课且效果好;结合教学内容加强对学生学习方法和研究方法的指导。
(四)教学基本功扎实,讲普通话,语言流畅,表述清楚,条理性强。字体工整规范,版面设计合理,图表清晰美观。
(五)上课重视学生的到课率和课堂纪律,维持良好的课堂秩序。通过师生互动,调动学生积极性,使学生积极参与教学;教学循序渐进,导入新课自然、贴切,目的性强;归纳小结清晰、准确,突出重点。
(六)仪表端正,精神饱满,注意力集中。课前准备充分,授课认真;严格按教学进度授课,不随意停课、调课;答疑解惑耐心细致,注意与同行和学生沟通,虚心征求意见并积极改进教学。
(七)课堂教学具有艺术性,具有个性化。学生注意力集中,学习兴趣浓厚,课堂气氛好;学生能够理解和掌握课堂教学基本概念、基本知识和基本技能;引导学生思考、联想、创新,培养学生思想素质、学习能力和创新能力。教师课堂教学质量评价标准(教师评价用、学生评价用)见表4、表5。
表4 教师课堂教学质量评价标准(教师评价用)
序号 | 评价标准 | 权重 | 得分 |
1 | 教学准备充分,教学大纲、教案、教学进度计划表、教材等齐备。 | 10 |
|
2 | 教学目标明确,知识传授、能力培养、素质教育融为一体,将思政元素融入到课程教学中。 | 15 |
|
3 | 课程内容熟悉,讲解清楚,重难点突出,层次分明,深入浅出;吸收学科新成果、行业新技术。 | 15 |
|
4 | 教学过程设计合理,教学方法得当,符合教学内容和学科特点,注重理论联系实际。 | 15 |
|
5 | 以学生为中心,师生有深度的互动交流和讨论。实验实训实操类课程,教师示范规范、指导到位。 | 15 |
|
6 | 教学手段运用好,板书工整,课件规范,有效应用多媒体、智慧教室、课程平台等现代信息技术手段。 | 10 |
|
7 | 师生精神状态好,教师讲课态度认真、精神饱满、能吸引学生的注意力;学生听课认真,注意力集中。 | 10 |
|
8 | 学生学习效果好,学生答问、随堂练习等反映达成预期教学目标。 | 10 |
|
合计 | 100 |
|
备注:评价等级为A优秀(90-100分);B良好(80-89分);C中等(70-79分);D及格(60-69分);E不及格(60分以下)
表5 教师课堂教学质量评价标准(学生评价用)
序号 | 评价指标 | 评价标准 | 分值 |
1 | 教师的职业道德修养(师德师风)好,工作责任心强。 | A.符合 B.比较符合 C.一般 D.不太符合 E.不符合 | 10 |
2 | 教师对教学内容熟悉,讲解清楚;联系社会生活实际,深入浅出。 | A.符合 B.比较符合 C.一般 D.不太符合 E.不符合 | 10 |
3 | 教师教学语言清晰流畅,讲课具有条理性、逻辑性、新颖性。 | A.符合 B.比较符合 C.一般 D.不太符合 E.不符合 | 10 |
4 | 教师的教学方法灵活多样,能激发我的学习兴趣。 | A.符合 B.比较符合 C.一般 D.不太符合 E.不符合 | 10 |
5 | 教师信息技术手段和资源运用好,板书或课件或信息技术方式有效辅助了学习。 | A.符合 B.比较符合 C.一般 D.不太符合 E.不符合 | 10 |
6 | 师生课堂互动好,能启发积极思考;实验实训类课程示范规范、指导到位。 | A.符合 B.比较符合 C.一般 D.不太符合 E.不符合 | 10 |
7 | 教师关注学生的学习情况,并及时答疑解惑或个别指导。 | A.符合 B.比较符合 C.一般 D.不太符合 E.不符合 | 10 |
8 | 教师对课堂进行了有效地管理。 | A.符合 B.比较符合 C.一般 D.不太符合 E.不符合 | 10 |
9 | 教师结合课程内容渗透思想品德教育,对我的情感、态度、价值观有较大影响。 | A.符合 B.比较符合 C.一般 D.不太符合 E.不符合 | 10 |
10 | 学习这门课程,我感到收获大。 | A.符合 B.比较符合 C.一般 D.不太符合 E.不符合 | 10 |
合计 | 100 |
(注:等级分值标准A-9.5,B-8.5,C-7.5,D-6.5,E-5.5)
第十二条 实验实训(以下简称实验)教学是实践教学的重要组成部分。通过实验教学,巩固和加深学生所学理论知识,使学生掌握实验的基本原理、基本方法、基本操作和基本技能,培养独立获取与处理实验数据、分析实验结果、撰写实验报告的能力,以及分析解决问题、独立进行科学实验研究的能力与严谨的科学态度。
(一)具有依据专业人才培养方案和课程教学大纲制定的、具有明确实验教学目的并与理论教学体系相匹配的实验教学大纲、实验教材。实验教学大纲包括:课程名称、课程代码、实验教学目的、实验项目、基本要求、考核方式等。
(二)根据实验教学大纲,制定实验教学任务书,明确实验项目执行计划;实验内容安排合理、科学、规范,演示性、验证性、设计性和综合性实验相结合,适当增加设计性、综合性实验比例;实验开出率≥95%。
(三)实验教师在开课前,应认真做好实验资料与实验耗材准备工作。实验资料包括实验教学大纲、实验教学任务书、实验教材或实验指导书、实验数字资源等。
(四)实验教学以学生为主体,注重学生独立操作能力训练,采用教师演示与学生动手操作相结合的教学方式,使学生掌握实验原理及操作技能,加深对理论知识的理解,提高对实验现象的分析能力,促使实际动手能力与创新能力的发展。
(五)实验教学结束后,学生应按要求撰写实验报告;教师及时批改学生实验报告,评定成绩并存档。
(六)实验室管理人员责任心强,管理水平高;职称、学历、年龄结构合理,对实验教学有一定的研究。
(七)实验仪器设备管理规范、严格,仪器设备完好率达95%以上。
(八)实验室清洁、卫生,布局合理;实验室通风、照明、温控等设备完好;实验室防火、防盗等基本设备齐全。
(九)实验室应逐步实行开放式管理,提高实验室的利用率。
第十三条 作业与练习是教学过程的重要环节。有利于培养学生掌握正确的学习方法和运用基本理论解决实际问题的能力。
(一)每门课程均应依据其性质,规定足够的书面作业量,并写入教案或讲义。内容既要密切联系课堂教学的内容和方法,又要有利于加强学生的思维训练,提高分析能力;既要促使学生勤写多练,又要防止负担过重;形式多样,突出重点,攻破难点,注重基本知识的理解与应用,基本技能和专业技能的培养。
(二)批改作业要认真、仔细、及时,保质保量,每次作业全部批改,且应评定等级或分数,注明批改日期;教师必须进行作业批改登记,对不合格的作业,退回重做,对做错的作业要求及时订正。
(三)在作业与练习批改的基础上,适时进行认真总结和讲评,既能对学生作业中共性的错误进行纠正,也能对学生的不同思路进行分析和总结。
第十四条 辅导与答疑是课堂教学的补充和深化,是理论教学工作不可缺少的环节,是因材施教的重要措施。辅导与答疑有利于学生理解、巩固和深化所学知识,有利于教师及时了解授课效果。
(一)教师对待辅导和答疑认知正确,态度端正,辅导和答疑认真,学生认真配合教师的辅导和答疑工作;辅导结束后认真填写辅导答疑记录,并进行认真总结,找出教学中存在的不足,提出改进教学的意见。
(二)教师必须根据教学大纲和学生学情安排辅导答疑,认真做好辅导前的准备工作,对学生的学习情况进行了解和分析,确定辅导对象和辅导的重点内容。
(三)辅导时以个别答疑为主,对共性问题可以进行集体辅导。在辅导答疑的过程中,着重帮助基础差的学生,注意发现和培养优秀的学生;要因材施教,方法灵活,充分利用各种线上手段开展辅导答疑,讲求实效,促使学生积极思考,学会分析、思考和解决问题的方法。
第十五条 课程考核是检查学生学业情况的主要方式,也是检查教与学效果的重要方法,目的是对学生的学习做出客观公正的评价,并引导其明确学习的方向,同时帮助教师不断总结教学经验与不足,改进教学内容与教学方法。
(一)凡本科专业人才培养方案规定的课程都须进行考核。学生须按规定参加所有课程的考核,考核成绩合格才能取得相应学分。
(二)依据本科专业人才培养方案,结合课程特点,积极探索笔试、口试、机试、面试、实验实训技能测试、课程论文(设计)、调研报告等多元化考核方式;注重过程性评价,加强创新导向、能力取向和综合素质考核,促进学生全面发展。
(三)命题是考试的中心环节。试题应根据教学大纲的要求,以及教师讲授的基本内容,由主讲教师单独拟定或由命题组教师共同拟定,编成试题A、B卷。原则上实行教考分离,逐步实现从试题库抽卷测试。试卷内容经过教师自查后交教研室复查、教学院长审批签字;审批单、审批手续合理,采用标准模板和格式制作;试卷上交、印刷及时准确。课堂考试命题质量评价标准见表6、表7。
表6 课程考试命题质量评价标准(试卷类)
评价指标 | 评价标准 | 权重 | 得分 |
1.考核内容 | 各单元教学内容的考查分值与教学大纲规定的学时比例相当,考核知识点覆盖面宽;题目内容的抽样代表性好,测试效度高;题量与考试时间匹配。 | 30 |
|
2.目标层次 | 主、客观题型比例恰当,题目难度符合课程教学目标的层级要求;能重视考核学生对基本概念、基本理论和基本技能的掌握程度,也能注重考核学生综合应用所学知识分析问题、解决问题的能力。 | 30 |
|
3.评分标准 | 客观题答案正确无误,主观题评分要点明确;赋分合理。 | 10 |
|
4.试卷编制 | 题型编排合理,题目表述清楚;图表符号清晰,卷面格式规范。 | 10 |
|
5.复本试卷 | A/B两卷题型、题量及分值相同,试卷和题目难度相当;重复题目分值不得超过15%。 | 10 |
|
6.领导审签 | 学院认真履行审签手续。 | 10 |
|
合计 |
| 100 |
|
表7 课程考试命题质量评价标准(非试卷类)
评价指标 | 评价标准 | 权重 | 得分 |
1.考核内容 | 符合课程教学大纲要求,有较强的应用性、综合性,对接行业、岗位能力要求,测试效度高。 | 30 |
|
2.目标层次 | 题目难度符合课程教学目标的层级要求;注重考核学生应用所学知识的实践能力与分析解决问题的综合能力。 | 30 |
|
3.评分标准 | 评分要点明确,赋分合理。 | 10 |
|
4.题目设计 | 选题意义明确,题目范围界定清晰,考核要求表述清楚。 | 10 |
|
5.复本题目 | A/B两卷题目分值相同,难度相当。 | 10 |
|
6.领导审签 | 学院认真履行审签手续。 | 10 |
|
合计 |
| 100 |
|
(四)试题在使用前为密件,命题、制卷全过程必须严格遵守保密规定。泄密者将追究责任,并根据情节轻重处分。
(五)监考教师责任心强,坚守岗位,严格执行考试管理制度,严肃考试纪律,认真填写考场情况记录表。如监考教师违反考试纪律,严格按照《重庆对外经贸学院教学事故认定处理办法》对监考教师问责。
(六)设置校、院两级巡考,能全过程监控并及时发现和妥善处理考试过程中出现的问题。
(七)评卷标准详尽、具体、明确、周密,可操作性强;包括每题的正确答案或答案要点、题目间的分数。
(八)教师应坚持评分标准,不得随意增分或减分。严格按照评卷标准及时进行阅卷评分,标识规范统一。阅卷采用个人与流水阅卷相结合的方式;评分客观公正,核分准确无误。学校和学院进行试卷抽查,并对送分或减分现象给予处分,并责令其改正。学生不得自行查阅试卷,若学生对考试成绩有疑问,可申请复查,复查复核记录清楚。如成绩确有错误,教务处依据复查结果予以更正。
(九)教师应进行试卷分析,填写试卷分析报告。对试卷成绩统计、教学效果及其原因等进行分析研究,进一步提高课程教学质量。试卷分析要认真、细致、全面,改进建议应具有针对性、可操作性。
(十)试卷装订统一规范,以课程、班级为单位装订,保存在课程承担单位。试卷档案材料按顺序整理归档,信息填写完整。试卷装订完毕后存放在试卷档案室,学校和学院须组织试卷质量抽检工作,包括抽查试卷评阅情况和试卷材料归档等内容。
第五章 实习教学质量标准
第十六条 实习是高等学校人才培养过程中重要的实践性教学环节,是人才培养方案的重要组成部分,是学生掌握好专业技术,培养分析问题、解决问题能力的重要手段,是学生毕业后从事专业技术或管理工作的重要环节。
(一)实习工作实行学校、学院两级管理模式。学校成立实习工作领导小组,由分管教学校领导任组长,成员由教务处负责人及各二级学院分管教学副院长组成。工作领导小组下设办公室,挂靠教务处,负责全校实习工作的宏观调控,包括整体统筹、组织协调、过程监督和评优评先等。各二级学院成立实习工作小组,负责本单位实习工作具体方案的制定、组织实施、监督检查、评优推荐、总结归档等工作。
(二)实习分为认识实习、专业实习、毕业实习三个类型。
1.认识实习指学生由学校组织到实习地点参观、观摩和体验,形成对专业初步认识的活动,提高对所学课程的认识,加深对所学知识的理解,增加感性知识,为进一步学习专业课做好准备。一般在大学一、二年级实施。
2.专业实习指学生具有一定专业知识后,通过运用专业知识解决特定问题,加深对专业知识理解和运用的活动,从而巩固、加深、扩大所学专业的理论和知识,获得综合的专业操作技能和实际工作经验。一般在大学二、三年级实施。
3.毕业实习指学生具备一定实践岗位工作能力后,在专业人员指导下,辅助或相对独立参与实际工作的活动,为毕业后走上工作岗位奠定基础。一般在大学四年级实施。
(三)编制实习大纲。实习大纲是开展实习工作的指导性文件,是制定实习计划、组织实习实施和对学生进行考核的依据。实习大纲由各二级学院组织教研室根据专业人才培养方案制定,经二级学院审定后报教务处备案、执行。文本表述力求文字严谨,意义简明扼要,名词术语规范。实习大纲应包括:课程性质、学分、学时、教学目的与要求、教学内容、考核与成绩评定方法、参考教材,对学生、指导教师和实习单位的要求等。
(四)制定实习实施方案。各二级学院在实习工作启动前,根据实习大纲提前制定具体的实施方案并报教务处备案,经教务处和校领导审核后方可执行。制定方案时,应考虑课间的衔接和与其他教学活动的配合。实施方案一经批准,必须严格按方案执行,不得无故更改、提前、推迟或缩短实习时间。如有特殊情况更改方案,须报教务处批准后实施。
(五)对接实习单位。各二级学院应精心选择实习单位,选择的实习单位要确保与专业紧密相关、生产状况良好、技术和管理水平先进,满足实习教学的各项需求。集中实习单位选择基本要求包括:单位规模和设施要能满足教学要求,单位环境安全、稳定,实习单位重视学生的实习过程管理,必要时提供住宿和膳食安排。分散实习单位选择原则由各二级学院根据具体条件,制定接收单位的基本要求,以保证实习工作灵活性与实用性。
(六)确定实习指导教师。各二级学院应根据学生实习需求精选指导教师,原则上由中级及以上职称或研究生以上学历,有丰富实践经验及管理能力的教师担任。指导教师负责明确提出学生实习的具体要求,定期与学生进行交流、答疑及指导,对学生的实习情况进行考核,收集、汇总和整理实习相关资料等,确保学生的实习进度和质量得到有效监控。为保障实习指导质量,教师指导学生数量原则上不超过20人。各二级学院应对指导教师的工作进行考核,不尽职者将暂停或取消指导资格。
(七)开展实习动员。实习动员大会是实习前的必要步骤,由各二级学院领导主持,充分让学生了解实习目标、任务和安排,强调工作纪律和安全教育,与实习学生签订安全承诺书,报教务处备案。
(八)过程管理。为确保实习工作安全顺利进行,各二级学院应定期对接、走访学生实习单位,及时了解实习进展,并与实习单位紧密沟通保障学生安全。发生事故时,责任归属依事由判定:单位责任由单位承担,学生个人责任由学生承担。
(九)材料归档与总结。实习工作结束后,各二级学院应组织实习学生、指导教师和实习单位代表开展实习总结,并及时对相关实习材料归档。归档材料包括但不限于实习大纲、实施方案、实习总结、学生成绩和图文简报等,确保实习材料的完整性和追溯性,便于质量评估和年度检查。
(十)认知实习、专业实习由各二级学院根据专业特点自主进行考评。毕业实习学生应按要求完成实习环节的全部任务,在实习指导管理系统中每周提交1篇周志、实习结束时提交1份实习总结,以及实习单位评分、盖章的实习考核表。
(十一)指导教师和实习单位应根据学生在毕业实习中的表现及完成任务的数量和质量给予相应的成绩。毕业实习成绩由实习报告和实习单位意见两部分构成。其中实习报告由校内指导教师评分,占60%,实习单位意见由校外指导教师评分,占40%。师范生实习成绩评定标准见表8、表9,非师范生实习成绩评定标准见表10、表11。
表8 师范生实习成绩评定标准(校外指导教师用)
表9 师范生实习成绩评定标准(校内指导教师用)
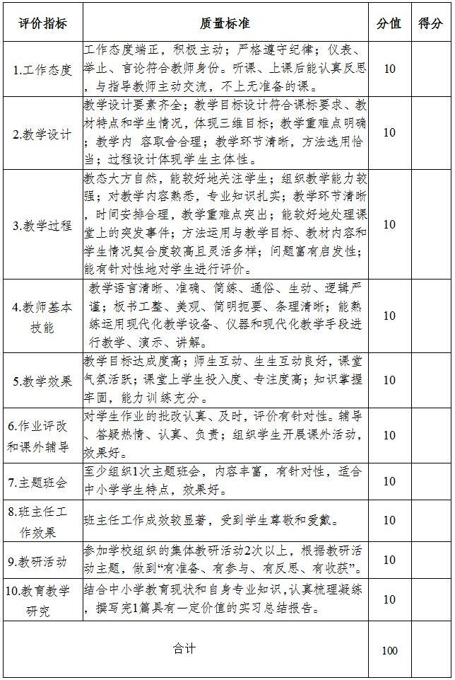
评价指标 | 质量标准 | 分值 | 得分 |
1.实习态度 | 实习态度端正,积极主动,按照学校的实习要求参加实 习;尊重所在单位的领导和职工,虚心学习;积极开展 和参加一些有益的社会活动。 | 15 |
|
2.实习准备 | 认真准备各项实习所需材料,如签订安全协议、填写保 险信息、提交分散实习接收函等;利用假期进一步丰富 专业知识、提升教师能力。 | 10 |
|
3.实习过程 | 根据学校要求,认真开展试教、试作、试研等工作,积极钻研,敢于尝试,虚心求教,勤于反思,善于交流。 | 30 |
|
4.实习纪律 | 严格遵守实习纪律,团队意识强。 | 10 |
|
5.实习成果 | 实习手册填写规范工整;对平时的工作资料收集整理齐 全;能提交优秀教案、育人案例、实习示范课、优秀实习日志和优秀教研成果等实习成果(至少提交1项)。 | 20 |
|
6.实习总结 | 实习总结报告内容全面、系统,并能运用所学知识对实 习过程中的得失进行分析反思,并提出进一步改进措施。 | 15 |
|
合计 | 100 |
|
表10 非师范生实习成绩评定标准(校外指导教师用)
评价指标 | 质量标准 | 权重 | 得分 |
1.实习态度 | 实习态度端正,积极主动;尊重所在单位的领导和职工,虚心学习;积极开展和参加一些有益的社会活动。 | 20 |
|
2.工作计划 | 根据实习单位要求,制定明确、具体、切实可行的工作计划。 | 10 |
|
3.工作表现 | 能按实习大纲和实习计划积极、主动、大胆地开展实习工作,踏实认真,有较强的独立工作能力。 | 20 |
|
4.工作纪律 | 严格遵守单位纪律和各种规章制度,不迟到,不旷工。 | 15 |
|
5.职业素养 | 学生的职业道德、爱岗敬业、吃苦耐劳、团队协作、服从安排等。 | 15 |
|
6.工作效果 | 理论联系实际,动手能力强,完成任务好,表现突出。 | 20 |
|
合计 | 100 |
|
表11 非师范生实习成绩评定标准(校内指导教师用)
评价指标 | 质量标准 | 权重 | 得分 |
1.实习态度 | 实习态度端正,积极主动,按照学校的实习要求参加实习;尊重所在单位的领导和职工,虚心学习;积极开展和参加一些有益的社会活动。 | 15 |
|
2.实习准备 | 各项实习前的准备工作,如实习安全协议、保险、分散实习接收函。 | 10 |
|
3.实习过程 | 按照学校实习要求,对学生实习过程的有效性评价,坚持写实习日志。 | 30 |
|
4.遵守纪律 | 严格遵守单位纪律和各种规章制度。 | 10 |
|
5.实习成果 | 学生通过实习获得的各项实习成果材料,如实习感悟、实习开拓创新案例、实习成长案例等。 | 20 |
|
6.实习总结 | 实习总结报告内容全面、系统,并能运用所学理论知识对某些理论或工程实际问题加以分析,提交相关实习材料。 | 15 |
|
合计 | 100 |
|
第六章 毕业论文(设计)质量标准
第十七条 毕业论文(设计)是高等教育中的一项重要综合实践教学环节,旨在综合运用和检验学生所学的基础知识、理论和技能,培养学生的科学思维、学术规范和科研创新能力。毕业论文(设计)应紧密结合应用型人才培养目标,贯彻理论与实践、教育与科研及社会发展结合的原则,强调学生对基础理论和实践技能的科学化、规范化掌握,以保障毕业论文(设计)的质量。
(一)毕业论文(设计)工作实行学校、学院两级管理模式。学校成立毕业论文(设计)工作领导小组,由分管教学校领导任组长,成员由校学术委员会、教务处、教学督导办公室、教学评估办公室负责人及各二级学院分管教学副院长组成。工作领导小组下设办公室,挂靠教务处,负责全校毕业论文(设计)的宏观管理,包括整体安排、组织协调、过程监控和评优评先等。各二级学院成立毕业论文(设计)工作小组,负责本单位毕业论文(设计)工作具体方案的制定、组织实施、监督检查、优秀本科毕业论文(设计)推荐、总结和抽检等工作。各二级学院要有内容详细、符合教学基本要求的毕业论文(设计)规范,有易于操作、合理的评分标准,要按照《毕业论文(设计)管理办法》,科学设置毕业论文(设计)、调研报告等完成形式。
(二)指导教师原则上应具有中级及以上专业技术职称,或研究生及以上学历,具备一定教学经验、实践能力和学术水平,熟悉指导学生论文研究方向,了解与选题相关的研究现状。指导教师与学生的比例不超过1∶8。
(三)毕业论文(设计)分选题、开题、撰写、中期检查、形式检查、学术不端检查、评阅及答辩八个主要环节。学生在指导教师的全程指导下,开展资料收集工作,正确运用研究方法或手段进行毕业论文(设计)工作,按时完成毕业论文(设计)。
(四)毕业论文(设计)的选题、开题工作一般安排在第四学年第一学期进行,论文答辩等工作安排在第四学年第二学期进行。
(五)选题应符合本专业学生人才培养目标及教学基本要求,应与经济社会发展实际相结合,反映学科最新发展动向,要有一定的创新性、实践性和综合性,原则上选题来自生产实践的占比不低于50%。要根据学科专业特点有所侧重,鼓励不同学科专业互相结合,扩大学生知识领域,实现学科专业间相互交叉融合。毕业论文(设计)选题既可一人一题,也可多人一题。多人共同完成的选题,必须明确每人独立完成的工作内容和要求,确保每人都能完成既定的工作任务,达到预定的效果。题目一经选定不得随意改动,有特殊情况确需改动者,应报所在学院审核批准。各二级学院应大力加强毕业论文(设计)选题库的建设和更新工作,选题库较上年的更新率不低于30%。学生选题可在选题库中选择,也可根据研究实际自拟题目,自拟题目需经指导教师同意后报所在学院备案。
(六)毕业论文(设计)开题阶段包括资料收集、文献综述、撰写开题报告等过程。开题报告是学生在选定题目以后,通过认真查阅文献和收集资料,明确该选题的研究现状,确定研究目标与内容、理清解决问题的基本思路与方法、拟定毕业论文写作方案的过程。任务书是学生进行毕业论文(设计)过程控制文件,学生严格按毕业论文(设计)任务书进度安排进行论文(设计)工作。开题报告和任务书由学生负责填写,经指导教师审核后下达给学生。
(七)学生在毕业论文(设计)撰写过程中应勤于思考,勇于创新,按照指导教师及相关格式的要求,保质、保量、按时完成毕业论文(设计说明)撰写任务。指导教师可采取不同形式指导学生撰写论文(设计说明),针对学生在写作中出现的问题,进行细致认真地指导,并填写指导意见,做好成绩评定。学生撰写毕业论文(设计)不得低于三稿,教师指导记录过程不得少于六次。
(八)指导教师要有详细的进度计划表,要有跟踪指导、检查、落实的原始记录。主要任务包括:制定任务书;介绍参考文献或参考技术;指导学生制定开题报告;课题计划与论文提纲;定期检查学生毕业论文(设计)进度和任务,及时给予指导和帮助;审阅论文初稿,并提出修改方案;参与组织答辩;评定成绩。毕业论文(设计)分类评分参考标准见表12~15,各学院可参照制定具有专业特点的毕业论文(设计)评分标准。
(九)学生在毕业论文(设计)中必须严格遵守学术规范,恪守学术道德,坚守诚信,实事求是。各二级学院须认真组织检查学生撰写毕业论文(设计)过程是否有学术不端行为,学生毕业论文(设计)需通过学校指定的学术不端检测系统的检测,总相似比<20%。
(十)各二级学院成立答辩委员会,对学院毕业论文(设计)答辩工作进行全面指导和监督。主任由各二级学院院长担任,成员由校内中级及以上职称的教师和校外副高及以上职称的人员担任。答辩委员会负责审查学生答辩资格,制定答辩规则、程序、要求,统一成绩评定标准,审定最终答辩成绩。
(十一)答辩委员会下设若干答辩小组,负责本小组毕业论文(设计)答辩工作的具体实施和成绩评定,每组成员不低于3人,组长由具有副高及以上职称的教师担任,成员由具有中级及以上职称或硕士及以上学位的教师担任。成员中设秘书1人,负责答辩过程记录。答辩教师实行回避制度,答辩教师不得对指导的学生进行答辩。
(十二)学生完成毕业论文(设计)定稿,经指导教师和交叉评阅教师均评分为合格后,向所在学院提出答辩申请,经学院答辩委员会审定后应提前公布具有答辩资格的学生名单,以及具体的答辩安排。答辩前一周,学生应将拟答辩毕业论文(设计)整理后交答辩小组,方可进行答辩。
(十三)答辩过程分为学生陈述、教师提问和学生答辩三个环节,时间原则上控制在30分钟以内,其中学生陈述约10分钟,教师提问和学生答辩约20分钟。答辩过程应详细记录,填写答辩情况表。答辩小组根据学生毕业论文(设计)的写作质量和答辩情况,给出答辩评语和答辩成绩。答辩评语应当明确、具体,字数不少于150字,能够印证答辩成绩。毕业论文(设计)答辩评分参考标准见表15。
(十四)学生根据答辩小组提出的修改意见对毕业论文(设计)进行修改完善,经指导教师审核签字后提交。
(十五)对于初次答辩未通过的学生,须由本人提出二次答辩书面申请,报学院答辩委员会审批后,参加学院二次答辩。未参加毕业论文(设计)答辩以及二次答辩未通过的学生,毕业论文(设计)成绩按“不及格”处理。
(十六)毕业论文(设计)答辩结束后,各二级学院应将毕业论文(设计)全部资料收回,统一整理归类存档,以便学校进行质量监控评价和迎接各级检查工作。
表12 毕业论文(设计)评分参考标准(文科类)
一级指标 | 二级指标 | 评价内容 | 得分 |
1.论文选题 (15分) | 2.1选题 目的 (5分) | 符合专业培养目标,体现综合训练基本要求。 |
|
2.2研究意义 (5分) | 面向所在专业领域(专业相关领域或专业交叉领域)行业社会实际问题或学术问题,有一定的实用或理论价值。 |
|
2.3选题范围 (5分) | 选题具有新颖性、深广度适当性。题目不能太大、过空或过小、太窄。 |
|
2.任务安排 (15分) | 2.1文献调研 (5分) | 对国内外文献进行系统梳理、分类列举、客观评述,基本了解本领域研究现状,能够为选题提供支撑。 |
|
2.2 进度安排 (5分) | 时间进度安排合理,程序合规,工作量饱满。 |
|
开题报告 (5分) | 撰写规范,研究思路清楚,内容明确,方法可行。 |
|
3.逻辑构建 (20分) | 3.1层次体系 (10分) | 体系完整,层次分明,重点突出。 |
|
3.2逻辑结构(10分) | 论点鲜明,论据确凿,论证充分,达到所在专业领域要求。 |
|
4.专业水平 (30分) | 4.1综合应用知识能力(10分) | 将相关领域的基础理论、专业知识合理应用到研究过程中,能体现所在专业领域的能力和素养。 |
|
4.2分析解决问题能力(10分) | 研究方法合理,论证分析严谨,数据记录规范,能体现一定的分析解决本专业领域问题的能力和素养。 |
|
4.3创新能力(10分) | 体现作者的独立思考能力,在研究思路、方法、内容或结论等方面具有一定的创新性。 |
|
5.学术规范(20分) | 5.1行文规范 (10分) | 文字表达、书写格式、图表 (图纸) 公式、符号、缩略词等方面符合通行学术规范。 |
|
5.2引用规范 (10分) | 在资料引证、参考文献等方面符合通行学术规范和知识产权相关规定。 |
|
合计 |
|
否决性指标: 1.政治方向,有违背党和国家相关政策方针、法律法规,或违背社会主义核心价值观、立德树人要求,或其他违背社会公序良俗的内容; 2. 学术诚信,出现抄袭、剽窃、伪造、篡改、买卖、他人代写、AI代写等学术不端行为。 否决性指标满足其一,毕业论文(设计)成绩判定为“不合格”。 |
表13 毕业设计(论文)评分参考标准(艺术类)
表14 毕业论文(设计)评分参考标准(理科类)
一级指标 | 二级指标 | 评价内容 | 得分 |
1.选题意义 (10分) | 1.1选题方向(5分) | 选题符合理学学科专业培养目标、体现出对理论知识的实践应用或综合训练基本要求;难易程度适中,研究条件具备。 |
|
1.2研究意义(5分) | 能体现在前人研究的基础上进行拓展或深化,或体现出对理学学科前沿的掌握和理解,结果为解决实际问题提供科学依据或参考。 |
|
2.任务安排 (15分) | 2.1文献调研(10分) | 综合分析国内外文献,具有一定的广度与深度,追踪理学学科专业领域研究现状或行业动态,能够支撑该论文(设计)的选题。 |
|
2.2进度安排(5分) | 进度安排合理,工作量饱满。 |
|
3.逻辑构建 (20分) | 3.1层次体系(10分) | 论文内容及体系完整、层次分明、重点突出。 |
|
3.2逻辑结构(10分) | 研究(设计)方案合理、论证逻辑严密、条理清晰,能够合理地从问题出发,通过分析、推理和论证,得出科学合理的结论。 |
|
4.专业能力 (35分) | 4.1综合知识应用能力(15分) | 能够将相关领域的基础理论、专业知识合理应用到研究(设计)中,体现所在专业领域的能力和素养。 |
|
4.2分析解决问题能力(20分) | 问题识别与定义准确,研究方法合理,论证分析严谨,数据收集有效、分析科学,具备一定的分析解决理学学科专业领域问题的能力和素养。 |
|
4.3创新能力(5分) | 观点新颖,体现出较强的创新意识,或对实践具有一定的创新性指导。 |
|
5.学术规范 (20分) | 5.1行文规范(10分) | 行文流畅,语言精炼,文字表达、书写格式、图表(图纸)、公式符号、缩略词等方面符合通行学术规范。 |
|
5.2引用规范(10分) | 资料引证、参考文献等符合通行学术规范和知识产权相关规定。 |
|
合计 |
|
否决性指标: 1.政治方向,有违背党和国家相关政策方针、法律法规,或违背社会主义核心价值观、立德树人要求,或其他违背社会公序良俗的内容; 2. 学术诚信,出现抄袭、剽窃、伪造、篡改、买卖、他人代写、AI代写等学术不端行为。 否决性指标满足其一,毕业论文(设计)成绩判定为“不合格”。 |
|
表15 毕业设计(论文)评分参考标准(工科类)

表16 毕业论文(设计)答辩评分参考标准
一级指标 | 二级指标 | 评价内容 | 得分 |
1.论文内容与结构 (50分) | 1.1论文的 目的与 问题陈述(10分) | 清晰明确的研究 目的,明确定义的研究问题。 |
|
1.2文献综述与理论框架(10分) | 对相关文献的全面概括和分析,合适的理论框架的建立和使用。 |
|
1.3研究方法 (10分) | 研究方法的合理性和适切性,数据收集和分析的准确性和可靠性。 |
|
1.4论文结构 (10分) | 论文结构合理,层次分明;分析论证充分。 |
|
1.5研究结果和讨论(10分) | 结果呈现的清晰度和完整性,结果与研究问题的相关性,讨论对结果的合理解释。 |
|
2.口头表达和答辩技巧(35分) | 2.1论点和陈述 (10分) | 陈述清晰、明 了,论点逻辑连贯,表达自信且有说服力。 |
|
2.2回答问题和互动(20分) | 对评审委员的问题做出恰当的回应,能积极参与答辩过程,与评审委员互动。 |
|
2.3时间管理 (5分) | 答辩时控制时间合理,不过分延长或匆忙结束。 |
|
3.综合评价 (15分) | 3.1新颖性和价值性(10分) | 论文在该领域具有新颖性、应用价值或现实意义。 |
|
3.2总体印象 (5分) | 整个答辩过程中的表现和印象,如神态自然、仪表端庄、举止得体等方面。 |
|
合计 |
|
第七章 附则
第十八条 本质量标准自2025年5月26日起执行,由教学质量管理办公室负责解释。